The Collector Interface

public interface Collector<T, A, R> {
    Supplier<A> supplier();
    BiConsumer<A, T> accumulator();
    Function<A, R> finisher();
    BinaryOperator<A> combiner();
    Set<Characteristics> characteristics();
}
  • T: the generic type of the items in the stream to be collected
  • A: the type of the accumulator - the object on which the partial result will be accumulated during the process
  • R: the type of the object resulting from the collect operation.
  • For instance, we could implement a ToListCollector<T> which will gather all elements of a Stream<T> into a List<T>
public class ToListCollector<T> implements Collector<T, List<T>, List<T>>;

 

Understanding the Methods Declared by Collector Interface

  • The Supplier Method
    • This returns a Supplier of an empty accumulator - which is a function without any parameter that creates an instance of an empty accumulator used during the collection process.
    • For instance, a 
  • The Accumulator Method
    • This returns a function that performs the reduction operation and adds an element to a resulting container.
    • For ToListCollector<T>, this function will add the current item to the list containing the previous elements.
public BiConsumer<List<T>, T> accumulator() {
    return (list, item) -> list.add(item);
    // or just return List::add;
}

 

  • The Finisher Method
    • This returns a function that is invoked at the end of the accumulation process.
    • For ToListCollector<T>, the accumulator object already coincides with the final expected result, so an identity function is used.
public Function<List<T>, List<T>> finisher() {
    return Function.identity();
}
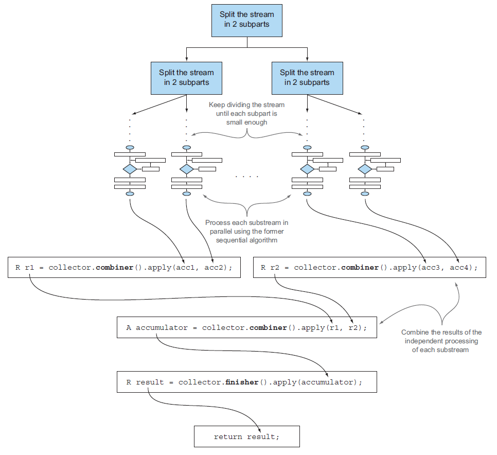
  • The Combiner Method
    • This defines how the accumulators resulting from the reduction of different subparts of the stream (processed in parallel) are combined.
    • For ToListCollector<T>, we just add the list to the other end of the list.
public BinaryOperator<List<T>> combiner() {
    return (list1, list2) -> {
        list1.addAll(list2);
        return list1;
    }
}

 

Parallelized reduction process using combiner method (Modern Java in Action)

  • The Characteristics Method
    • This returns an immutable set of Characteristics, which defines the behavior of the collector
    • Characteristics is an enumeration containing 3 items
      • UNORDERED - the result of the reduction isn't affected by the order in which the elements of the stream are traversed.
      • CONCURRENT - the accumulator function can be called concurrently and ran in parallel.
      • IDENTITY_FINISH - the function returned by the finisher method is the identity function.
    • The ToListCollector<T> is IDENTITY_FINISH and CONCURRENT. However, it is not UNORDERED because the order of the stream will be preserved in the resulting list.

 

 

 

'Java' 카테고리의 다른 글

JaCoCo + Github Action 커버리지 리포트  (0) 2023.08.28

Collectors in a Nutshell

  • Below is an example of using a Collector to make a Map whose keys are currencies and whose values are lists of transactions with corresponding currencies
Map<Currency, List<Transaction>> transactionsByCurrencies = 
	transactions.stream().collect(groupingBy(Transaction::getCurrency));
  • Like the groupingBy method, Collectors provide many pre-defined advanced reduction methods.
    • Methods that reduce and summarize the elements from the stream into a single value
    • Grouping elements from the stream
    • Partitioning elements from the stream

 

Reducing and Summarizing

Finding Maximum and Minimum Values

  • Collectors.maxBy and Collectors.minBy methods take a Comparator as argument to compare the elements in the stream
    • This is one of the advantages of using stream and Collectors. Collectors.maxBy(Comparator) is easy to understand - we are getting the maximum value from the stream by the comparator we put in.
Comparator<Person> ageComparator = Comparator.comparingInt(Person::getAge);

Optional<Person> oldestPerson = people.stream()
	.collect(maxBy(ageComparator));

Summarization

  • Collectors.summingInt and Collectors.averagingInt accept a function that maps an object into int, and return a Collector which will perform the requested operation when passed into collect method.
int totalCals = menu.stream()
	.collect(summingInt(Dish::getCalories));

 

summingInt collector (Modern Java in Action)

  • We can also use Collectors.summarizingInt which will return IntSummaryStatistics containing all the statistics about the given integers.
IntSummaryStatistics personAgeStatistics = people.stream()
	.collect(summarizingInt(Person::getAge));

Joining Strings

  • Collectors.joining will return a collector which concatenates strings into a single string. 
  • If the elements in the stream are not strings, the default toString method will be invoked.
  • We can put a string as an argument to separate the strings when concatenating
String shortMenu = menu.stream().map(Dish::getName).collect(joining());
String anotherShortMenu = menu.stream().collect(joining());	// invoke toString

String separatedShortMenu = menu.stream()
	.map(Dish::getName).collect(joining(", "));

Generalized Summarization with Reduction

  • Collectors.reducing method is a generalized version of reducing.
    • First argument: initial value of the reduction process
    • Second argument: Method to transform element into target data type
    • Third argument: BinaryOperator that aggregates 2 items into a single value of the same type
  • One argument version is a special type where the first argument (initial value) is the first item of the string and the second argument is an identity function.
// Three arguments version
int totalAge = people.stream().collect(reducing(
	0, Person::getAge, (a1, a2) -> a1 + a2));

// One argument version
Optional<Person> oldestPerson = people.stream()
	.collect(reducing(
    	(p1, p2) -> p1.getAge() > p2.getAge() ? p1: p2));

 

Grouping

  • We can easily group elements of a stream into a set or a list based on one or more properties.
  • We pass a classification function to groupingBy method
Map<Dish.Type, List<Dish> dishesByType
	= menu.stream().collect(groupingBy(Dish::getType));

Classification of an item in the stream (Modern Java In Action)

 

  • We can use a lambda expression instead of a method reference to classify elements via a more complicated function.

Manipulating Grouped Elements

  • When we apply a filtering predicate before grouping like below, keys that do not have elements will not appear in the resulting map.
Map<Dish.Type, List<Dish>> caloricDishesByType = menu.stream()
	.filter(dish -> dish.getCalories() > 500)
    .collect(groupingBy(Dish::getType));
  • We can move the filtering predicate inside the collect method as a second predicate - in this case, keys that do not have any element will still appear in the resulting map.
Map<Dish.Type, List<Dish>> caloricDishesByType = menu.stream()
	.collect(groupingBy(Dish::getType, 
    	filtering(dish -> dish.getCalories() > 500, toList()));
  • Just like the filtering method above, we can use the mapping method as the second argument too.
Map<Dish.Type, List<String>> dishNamesByType = menu.stream()
	.collect(groupingBy(Dish::getType,
    	mapping(Dish::getName, toList()));

 

Multilevel Grouping

  • We can pass another groupingBy method as the second argument of a groupingBy method for multi-level grouping.
Map<Dish.Type, Map<Cuisine, List<Dish>>> dishesByCuisine = menu.stream()
	.collect(groupingBy(Dish::getType,
    		groupingBy(Dish::getCuisine)));

 

Collecting Data in Subgroups

  • More generally, we can pass any type of collector as the second argument of a groupingBy method.
  • By using the counting method, we can count the number of items in each group after grouping.
Map<Dish.Type, Long> typesCount = menu.stream()
	.collect(groupingBy(Dish::getType, counting()));
  • Many times we will have Optional in the resulting map depending on which filtering or mapping method we use.
  • To remove this Optional, or more generally to adapt the result returned by a collector into a different type, we can use Collectors.collectingAndThen method. 
Map<Dish.Type, Dish> mostCaloricDishByType = menu.stream()
	.collect(groupingBy(Dish::getType,
    	collectingAndThen(
        	maxBy(comparingInt(Dish::getCalories)),
            Optional::get
        )
    );
  • Collectors.collectingAndThen has 2 arguments - the first is the collector and the second is a transformation function.

Nested collectors (Modern Java in Action)

  • We have the outermost groupingBy collector denoted as a blue dashed box.
  • The groupingBy collector wraps the three collectingAndThen collectors, so that the result of those can be collected again with the groupingBy collector.
  • collectingAndThen collector wraps the maxBy collector, and the result of the maxBy collector is transformed by Optional::get method.

 

Partitioning

  • Partitioning is a special case of grouping where a predicate is used as a classification function
  • Since predicates return a Boolean, the resulting grouping Map will have at most 2 keys, which are Boolean.
Map<Boolean, List<Dish>> partitionedMenu = menu.stream()
	.collect(partitioningBy(Dish::isVegetarian));
    // isVegeterian is a partitioning function (predicate)

Advantages of Partitioning

  • It is easier and more intuitive to use partitioning when you want to separate a stream into two lists.
List<Dish> vegetarianDishes = menu.stream()
	.collect(partitioningBy(Dish::isVegeterian))
   	.get(true);
    // since the resulting grouping of collect is a map with true and false being keys
  • We can also apply multi-level mapping by using an overloaded version of partitioningBy method.
Map<Boolean, Map<Dish.Type, List<Dish>>> vegetarianDishesByType = menu.stream()
	.collect(partitioningBy(Dish::isVegetarian, groupingBy(Dish::getType)));
    
    // result will be something like
    // {true = {OTHER=[Salad, Fruit]}, false = {FISH=[salmon], MEAT=[pork]}}

 

 

Main Static Factory methods of the Collectors Class

(Modern Java In Action)

'Java > Modern Java In Action' 카테고리의 다른 글

Working with Streams  (0) 2023.11.05
Introducing Streams  (1) 2023.10.30

Filtering

  • Stream interface supports a filter method which takes a predicate (a function returning boolean) as argument.
  • filter method will return a stream including all elements that match the predicate
List<Dish> vegMenu = menu.stream()
        .filter(Dish::isVeg)	// Dish::isVeg is a predicate which returns true for dishes that are veg
        .collect(toList());
  • Stream interface also supports a distinct method which returns a stream with unique elements (this will depend on the implementation of hashcode and equals methods of the objects of the stream)
List<Integer> numbers = Arrays.asList(1, 2, 1, 3, 3, 2, 4);
numbers.stream()
	.distinct()
    	.forEach(System.out::println);

 

Slicing

  • filter method above will need to iterate through the whole stream. 
  • If the stream is already sorted, we can just stop iterating once the predicate condition is satisfied
  • takeWhile method will slice any stream using predicate by stopping iteration once an element not satisfying the predicate is found.
List<Dish> slicedMenu = specialMenu.stream()
	.takeWhile(dish -> dish.getCalories() < 320)
    	// will stop iterating if dish with calories above 320 is found
    	.collect(toList());
  • dropWhile method is the complement of takeWhile - it drops any element satisfying the predicate, and will return all the remaining elements once the predicate is not satisfied.
List<Dish> slicedMenu = specialMenu.stream()
	.dropWhile(dish -> dish.getCalories() < 320)
    	// will drop dishes that has calories lower than 320,
    	// and return the remaining elements if calories is greater or equal than 320
    	.collect(toList());
  • limit(n) will select only the first n elements from the stream and return those immediately.
  • skip(n) will return a stream skipping the first n elements

 

Mapping

  • Stream API's map method takes a function as argument.
  • The function is applied to each element, which will map each element into a new element.
  • Depending on the function, it will change the data type of the elements in the stream.
List<Integer> dishNameLengths = menu.stream()	// a stream of Dish
	.map(Dish::getName)			// now a stream of String
    	.map(String::length)			// now a stream of Integer
    	.collect(toList());
  • We can flatten a stream using flatMap method.
  • In below, all the separate streams are flattened into a single stream.
List<String> uniqueCharacters = words.stream()
    .map(word -> word.split(""))	// each word is converted into an array
    	.flatMap(Arrays::stream)	// flattens each stream of array into a single stream of characters
        .distinct()
        .collect(toList());

 

Modern Java in Action

 

 

Finding and Matching

  • Another common use case of data processing with streams is finding elements that match a certain condition.
  • anyMatch method will return true if at least one element in the stream satisfies the given predicate - therefore anyMatch is a terminal operation.
if(students.stream().anyMatch(Student::isMale)) {
	System.out.println("We have a male student");
}
  • allMatch method will return true if all elements in the stream satisfy the given predicate
boolean isUnhappy = students.stream()
	.allMatch(student -> student.isPostGrad());
  • noneMatch method will return true if all elements in the stream do not satisfy the given predicate
boolean isHappy = students.stream()
	.allMatch(student -> student.isPostGrad());
  • findAny method will return an arbitrary element from the stream
  • This can be used with other methods such as filter.
Optional<Student> postGrad = students.stream()
	.filter(Student::isPostGrad)
        .findAny();
  • Unlike above findAny method, findFirst method will return the first element from the stream
List<Integer> numbers = Arrays.asList(1, 2, 3, 4, 5);
Optional<Integer> firstSquareDivisibleByThree = numbers.stream()
	.map(n -> n*n)			// square each number
    	.filter(n -> n%3 == 0)		// leave only those that are divisible by 3
    	.findFirst();			// 9

 

Reducing

  • Used to reduce the stream into Optional<T>
  • 3 Main components: Identity, Accumulator, Combiner
    • Identity: the initial value of the reduction operation
    • Accumulator: a function that takes 2 arguments - the result is the partial result of the reduction, and will be the next element in the stream
    • Combiner: a function used to combine the 2 partial results - not necessarily needed if sequential streams are used (not parallel) and the types of the accumulator arguments and the types of its implementation match
  • Here the initial value is 0, and the accumulator is (a,b) -> a+b
int sum = numbers.stream().reduce(0, (a, b) -> a + b);
  • If we do not have an initial value, the reduction operation cannot return a sum with an empty stream, so Optional<Integer> will be returned
Optional<Integer> sum = numbers.stream().reduce((a, b) -> a + b);
  • Below reduction operation will reduce a list (stream) of strings into a single string
List<String> letters = Arrays.asList("a", "b", "c");
String result = letters.stream()
	.reduce("", (partialString, element) -> partialString + element);
  • For parallel streams, we need a function (combiner) to combine the partial results of the substreams into a single one
int sum = numbers.parallelStream()
	.reduce(0, (a, b) -> a + b, Integer::sum);	// Integer::sum is the combiner
  • We also need a combiner when the types of stream objects and accumulator parameters mismatch.
int result = users.stream()
	.reduce(0, (partialAge, user) -> partialAge + user.getAge(), Integer::sum);
    // partialAge is int, while user is User
    // Integer::sum is used as combiner to resolve this mismatch

 

 

'Java > Modern Java In Action' 카테고리의 다른 글

Collecting Data with Streams - 1  (0) 2023.11.10
Introducing Streams  (1) 2023.10.30

Streams

  • Streams are an update to the Java API starting from Java 8.
  • A stream is a sequence of objects that supports various methods which can be pipelined to produce the desired result in a declarative way
  • Short definition: a sequence of elements from a source that supports data-processing operations
    • Sequence of elements: just like a collection which is a sequence of data structures (mostly for storing and accessing elements), a stream is a sequence of computations (like filter, sorted, map)
    • Source: stream consumes a data-providing source like a collection
    • Data-processing operations: stream provides data-processing operations like filter, sorted, map which can be ran either sequentially or in parallel
    • + Pipelining: many stream operations return stream itself, which allows the operations to be pipelined
    • + Internal iteration: the iterations are done behind the scenes unlike collections
  • Instead of doing below before (Java 7)
List<Dish> lowCaloricDishes = new ArrayList<>();
for (Dish dish: menu) {
	if (dish.getCalories() < 400) {
    	lowCaloricDishes.add(dish);
    }
}
  • We can do like this now (Java 8)
List<String> lowCaloricDishesName = menu.stream()
                        .filter(d -> d.getCalories() < 400)
                        .collect(toList());

 

Advantages of using streams

  • The code is written in a declarative way - Instead of specifying how to implement what we want using control blocks (for, if, ...), we specify what we want to implement (filter with low calories)
  • We can easily implement and execute the stream code in parallel with parallelStream

 

Streams vs. Collections

  • Streams can only be traversed once (Note that in pipeline, each stream operation returns another stream)
List<String> title = Arrays.asList("Modern", "Java", "In", "Action");
Stream<String> s = title.stream();
s.forEach(System.out:: println);
s.forEach(System.out:: println);	// java.lang.IllegalStateException!
  • Stream has internal iteration while Collection has external iteration
    • In a collection, you use control blocks (for-each loop, etc) or Iterators

(Modern Java In Action)

 

Stream Operations

  • Stream can be summarized into 3 steps: Data Source > Intermediate Operations > Terminal Operation

Intermediate Operations

  • Operations like filter, map, and limit, which are connected together to form a pipeline
  • These operations return another stream as the return type, so that the operations can be connected to form a query

Terminal Operations

  • Operations like count and collect, which produce a result (Integer, List, void, etc) from a stream pipeline

'Java > Modern Java In Action' 카테고리의 다른 글

Collecting Data with Streams - 1  (0) 2023.11.10
Working with Streams  (0) 2023.11.05

JaCoCo

JaCoCo is a Java Code Coverage library created by EclEmma.

 

Using JaCoCo with Gradle

plugins {
	jacoco
}

tasks.test {
	finalizedBy(tasks.jacocoTestReport) 
    // jacocoTestReport task will always run after test task
}
tasks.jacocoTestReport {
	dependsOn(tasks.test)

  reports {								
      xml.required.set(true				
      csv.required.set(true)			
      html.outputLocation.set(layout.buildDirectory.dir("reports/jacoco/html"))
      // above will create html reports in /build/reports/jacoco/html
  }
}

jacoco {
	toolVersion = "0.8.9"
	reportsDirectory.set(layout.buildDirectory.dir("reports/jacoco"))
    // layout.buildDirectory : /builds
}

Running test with jacoco will create binary files under build/jacoco

 

Reports can be generated for better visualization

  • HTML file is used for local
  • XML file is used for other purposes (like github action)

 

We can create rules to enforce certain amount of coverage

 

tasks.jacocoTestCoverageVerification {
	violationRules {
    	rule {
        	limit {
            	minimum = "0.5"toBigDecimal()
            }
        }
        
        rule {
            isEnabled = false
            element = "CLASS"
            includes = listOf("org.gradle.*")

            limit {
                counter = "LINE"
                value = "TOTALCOUNT"
                maximum = "0.3".toBigDecimal()
            }
        }
    }
}

enabled

whether to enable this rule (default = true)

 

element

the unit that we will check coverage on (default = BUNDLE)

ex) BUNDLE, CLASS, GROUP, METHOD, etc

counter

the metrics that is used to check and calculate code coverage (default = INSTRUCTION)

ex) LINE, BRANCH, CLASS, METHOD, INSTRUCTION, etc

 

 

 

Add JaCoCo Coverage Report in Github Actions Pipeline

- We use third party library in Github Actions marketplace.

 

'Java' 카테고리의 다른 글

Collecting Data with Streams (2)  (0) 2023.11.15

+ Recent posts